搜索
我要投稿
网站首页
短美文
范文
作文
古诗词
学习
今日优选
综合精选
要闻
科技
体育
游戏
软件
汽车
生活
+
-
科技
精选热门
12TB网盘:迅雷超级会员约10元/月年内探底
一加15做到了真正的硬件级护眼:跟友商的软件方案有本质区别
10月18日消息,一加中国区总裁李杰发文表示,很多手机的“护眼模式”一开,屏幕立刻变黄、变暗,画面也不太舒服——那是因为多数手机的护眼只是靠软件算法在调
精选
首次!DDR4、DDR5、闪存、硬盘同时缺货 威刚事长直呼:很头痛
精选
一箭三星!力箭一号遥八运载火箭发射成功
精选
我国著名物理学家、诺贝尔物理学奖得主杨振宁逝世,杨振宁夫人翁帆发文悼念
精选
不再有任何限制措施!微软:所有受支持设备都能升Win11 25H2了
科技
具身智能企业苏州一星机器人解散:成立不足半年,消息称吉利背景人员撤出
10-19
科技
SpaceX机密军事卫星突然发出神秘信号:走错频道了
10-19
科技
国航客机空中起火 亲历者发声:感激机组及时处置 众人平安
10-18
科技
华为 nova Flip / Flip S 手机创新设计:音乐外放时折叠、半折叠及展开,音效会相应变化
10-19
科技
总投资 550 亿元,合肥国显 8.6 代 AMOLED 线厂区全面封顶
10-19
科技
迄今最快移动CPU!苹果M5单核超越骁龙X2 Elite、媲美旗舰285K
10-19
科技
华为 MatePad Pro 12.2 英寸 2025 款平板获 HarmonyOS 5.1.0.235 SP5 升级,部分游戏流畅性优化
10-19
科技
Windows BitLocker自动加密磁盘!3TB宝贵数据丢失:永远无法再找回
10-19
最新列表
电商平台出现涉诈店铺:故意发错商品 补偿引诱诈骗
2025-07-14
7月14日消息,近日,北京市反诈中心通报了一种新型网络诈骗手段:不法分子在抖音、快手、淘宝、番茄小说等多平台开设店铺,通过故意发错货或发送有质量问题的商品,以售后补偿为诱饵引诱消
台湾省首家“超级电池工厂”爆炸原因曝光:因成品需充电
2025-07-14
7月14日消息,今日凌晨,台泥集团子公司三元能源科技公司高雄市小港厂区起火,现场建筑冒出大量浓烟,并伴随爆炸声传出。高雄市消防局接警后,出动46车91人前往抢救,由于锂电池具有不断复燃的
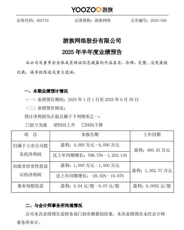
全球化卡牌+战略成了 游族网络:上半年净利暴增最高12倍
2025-07-14
7月14日消息,游族网络今日发布2025年上半年业绩预告,预计归属于上市公司股东的净利润为4000万元–6000万元,同比增长幅度惊人,达768.75%–1203.13%。从业
德国车和法国酒已“哭晕”:特朗普对欧盟关税重创多个欧洲行业
2025-07-14
财联社7月14日讯(编辑马兰)上周末,美国总统特朗普宣布对欧盟自8月起加征高达30%关税。这一决定在周一欧股开市后给德国的汽车股造成较大压力,因其依赖于美国市场。截至发稿,德国汽车制造
马斯克惹争议!xAI强制员工装监控软件:个人电脑也不放过
2025-07-14
7月14日消息,据报道,近期,马斯克旗下的xAI公司因要求员工安装监控软件而引发了争议。报道称,xAI要求负责训练Grok聊天机器人的员工下载并安装名为Hubstaff的工作管理系统,且必须在7
国内油价有望迎年内第六跌 加满一箱少花近5元
2025-07-14
7月14日消息,国内成品油零售限价将迎来新一轮调整时间窗口,调整窗口将于7月15日24时开启。据媒体报道,多家机构预测,当天国内汽柴油价格下调幅度约为125元/吨,迎来年内第六次下调。
马来西亚拟要求高级AI芯片出口需申请许可!防止转售给中国
2025-07-14
7月14日消息,据报道,马来西亚政府计划对美国高性能AI芯片的出口和转运实施许可制度,旨在防止这些敏感芯片被转售至中国等地区。马来西亚投资、贸易与工业部在发布的声明中指出,如果个
继河南、湖南后 云南开启鸿蒙智行购车补贴:每台补3000元
2025-07-14
消息,云南省商务厅近日发文宣布,为持续激发云南消费活力,进一步提振新能源汽车消费信心,云南启动鸿蒙智行补贴活动。自7月1日起在云南省购买鸿蒙智行汽车,给予每台3000元的购车补贴。本补
官方辟谣出轨Zeus女生轻生:网传“死亡证明书”系伪造!
2025-07-14
7月14日消息,据国内媒体报道称,一则《大连市公安局中山区分局公民死亡证明书》在网络流传,其中称出生于2003年李某某于7月13日凌晨2时许跳楼自杀身亡。该文书中提及的李某某与近期大连工业大
为何新一代CX-5大量砍掉实体按键 马自达:我们调研过了
2025-07-14
7月14日消息,日前,全新一代马自达CX-5发布,其中内饰部分最出人意料,因为它终于跟上了时代潮流。主要体现在两方面:首先就是配备了大尺寸的可触控中控屏,其次取消了中控台区域的大量
BW韩援Coser Yasal入驻B站:24小时粉丝破40万!
2025-07-14
7月11日,韩国知名CoserYasal(@yasal_170)在上海BilibiliWorld2025(BW2025)漫展上惊艳亮相,为游戏《棕色尘埃2》担任展台嘉宾。凭借超高还原度的妆容、精
造价超1200万的奥鲁斯汽车!普京专车内部首度公开 真皮木饰配冰箱
2025-07-14
7月14日消息,你知道俄罗斯总统普京的专车吗,其由奥鲁斯汽车打造,造价超过了1200万(民用版价格约210万元人民币)。据悉,普京自家的奥鲁斯汽车足有7.2吨重,装了个4.4升的双涡轮增压
科技春晚来了!曝苹果9月第2周举行iPhone 17发布会
2025-07-14
7月14日消息,苹果爆料人MarkGurman称,苹果最有可能会在9月份第2周举行iPhone17系列发布会。他表示,苹果公司历年来都是将iPhone的发布活动安排在美国劳动节后的下一周,2025
Windows 10用户注意!微软确认Microsoft 365停止支持日期
2025-07-14
7月14日消息,Windows10的官方支持将在今年10月份结束,可能会影响到全球4亿多台无法升级到Windows11的设备。不过好消息是,在Microsoft365应用方面,微软改变了主意,已
减少强光反射:得力 A4 护眼学生用纸0.04元/张发车
2025-07-14
天猫得力官方旗舰店,呵护双眼健康,得力A4护眼学生用纸(克重75g)100张袋装报价9.4元,可领5元优惠券,实付4.4元包邮。500张盒装报价25.9元,到手20.9元,约合0.04元/张。专为护眼
可洗衣机水洗:网易严选牛奶冰丝凉席枕套69元到手(原价149元)
2025-07-14
天猫网易严选旗舰店,网易严选牛奶冰丝凉席枕套日常售价149元起,今日叠加国家补贴+店铺补贴+平台礼金三重补贴,实付69元起即可入手。需先淘宝APP端领售价下方政府补贴名额后,再下单
35万级家用纯电SUV 理想i8实车内饰首次曝光:比较眼熟
2025-07-14
7月14日消息,理想全新纯电SUVi8将于本月29日上市,目前官方仅公布了该车的外观官图,而近日,实车内饰首次得到曝光。先来简单了解下这款车,i8与理想L8相仿,定位中大型SUV,长宽高分
胡锡进不支持开除出轨Zeus女生:律师称私德瑕疵被放大、隐私被侵犯 可申诉撤销处分
2025-07-14
7月14日消息,2024年12月CS赛场的乌克兰知名选手Zeus在自己的粉丝群里晒照称与一名中国女孩发生关系,两人当时均非单身状态。经网友爆料,中国女孩是大连工业大学一名在校生。近日,大连
朱广权对高温天“下嘴”了:幽默段子引发网友共鸣
2025-07-14
7月14日消息,据媒体报道,主持人朱广权针对高温天气发表了一系列幽默段子,引发了广泛共鸣。朱广权表示,炎炎夏日,热浪袭来,冰箱以外都是远方,空调之外都是他乡,开窗阵阵热浪,关窗闷得够
印度787空难 波音远程切断两台发动机燃油开关吗!美联邦航空管理局回应
2025-07-14
7月14日消息,上周印度航空事故调查局披露了此前印度航空波音787-8型客机坠毁事故的初步调查结果。报告显示,飞机起飞后数秒内,两台发动机的燃油开关几乎同步从“运行”位切
上一页
227
228
229
230
231
232
233
234
235
下一页
热搜文章
纳萨里奥:赢球是靠整个团队的拼搏意志,感谢现场呐喊助威的球迷
体育
2025-10-19
在三国演义中,张郃以及大多数武将对赵云是什么态度?
学习
2025-10-19
赞美母亲的句子(精选72句)
优美句子
2025-10-19
微软PowerToys更新翻车!Windows主题自动切换:官方确认为Bug
科技
2025-10-19
C罗不去印度!沙特媒体:C罗不随胜利前往印度踢亚冠,将进行轮休
体育
2025-10-19
热刺闪击!弗兰克执教的球队自上赛季以来,在英超前5分钟打进6球
体育
2025-10-19
作为司马懿的对手,大将军曹爽真的是一个无能之辈吗?
学习
2025-10-19
开场5分钟领先!帕利尼亚头球摆渡,本坦库尔破门!热刺1-0维拉!
体育
2025-10-19
迄今最快移动CPU!苹果M5单核超越骁龙X2 Elite、媲美旗舰285K
科技
2025-10-19
最新推荐
1
尤文旧将:C罗不满萨里对定位球的指导,用吃草表示自己更懂球路
体育
2025-10-19
2
徐泽鑫:今晚苏超半决赛观赏性不输中超,民间足球第一IP实至名归
体育
2025-10-19
3
真没位置了?维尔茨前5场联赛场场首发,最近连续2场联赛全部替补
体育
2025-10-19
4
太强!大马丁连续神扑拒绝热刺球员打门,维拉仍1-1热刺
体育
2025-10-19
5
赛后声音 | 金大仪:科列夫的进球帮我们打开局面,下场再接再厉
体育
2025-10-19
6
中乙联赛第29轮-成都蓉城B队1-2无锡吴钩 衷心感谢远赴客场的家人
体育
2025-10-19
7
评论员:拜仁签赫拉芬贝赫其实是偶然 感觉不适合还能高价卖出
体育
2025-10-19
8
距保级区2分!谭龙:我们还有三场球的机会,我觉得还有希望
体育
2025-10-19
9
39天就遭炒鱿鱼!镜报:澳波战绩糟糕,英超执教之路或已到尽头
体育
2025-10-19
10
静待市场情绪回暖时
综合精选
2025-09-23
11
TON逆势飙升180%,BTC、ETH、BNB涨势乏力
综合精选
2025-09-23
12
Ripple与SWIFT合作传闻引发XRP市场关注
综合精选
2025-09-23
13
O易交易所安卓版官网-专业级数字货币交易客户端
综合精选
2025-09-23
14
XRP账本活跃地址数逆势突破700万大关
综合精选
2025-09-23
15
欧E交易所官方通道-最新数字货币交易软件下载
综合精选
2025-09-23
友情链接
专题作文